На рисунке изображён график некоторой функции (два луча с общей начальной точкой). Пользуясь рисунком, вычислите
Разность значений первообразной в точках 8 и 2 равна площади выделенной на рисунке трапеции Поэтому
Ответ: 7.
Примечание Д. Д. Гущина.
В связи с возникающими у учителей вопросами приведем аналитическое решение; излишне громоздкое для данной задачи, но раскрывающее смысл констант в записи неопределенного интеграла. Разобраться в нем будет полезно и ученикам, желающим глубже понять тему.
Пользуясь данным в условии графиком, запишем функцию в виде
Запишем выражение для первообразной:
Заметим, что первообразная является дифференцируемой, а потому и непрерывной функцией в каждой точке своей области определения. Следовательно, непрерывной в точке 3. Поэтому выражения для первообразных в точке 3 должны быть равными. Подставим в уравнение
получим:
откуда Следовательно,
Пока найдена непрерывная функция F, которая является первообразной функции f на луче и на полуинтервале
Осталось изучить дифференцируемость F в точке 3. Найдем левостороннюю и правостороннюю производные:
Левосторонняя производная F в точке 3 равна правосторонней, а потому Теперь можно утверждать, что функция F является первообразной для f на всей области определения. Для ответа на вопрос задачи осталось найти разность значений первообразной в точках
Ответ: 7.
Замечание. Отметим дополнительно, что левосторонняя и правосторонняя производные производные определяются как
Если положить в первой из этих формул а во второй —
то соответственно:
и
откуда следуют более удобные для вычислений формулы:
которые были использованы выше в решении.
Пытливый читатель мог бы заинтересоваться тем, как «склеены» между собой ветви графика найденной первообразной в точке с абсциссой 3. Говоря более формально, необходимо узнать, каков угол между касательными лучами к ветвям графика функции f, проведенными в их общей точке. Чтобы ответить на этот вопрос, рассмотрим функции и
Из приведенных выше рассуждений следует, что
и
Но система уравнений
есть условие касания графиков функций f и g в точке x0. Итак, для любого значения константы С1 прямая является касательной к параболе
Более простой способ показать касание не связан с производной. Покажем, что прямая является касательной к параболе
то есть уравнение
имеет ровно один корень, равный 3, а значит, для любого значения С эти прямая и парабола имеют единственную общую точку — точку касания.
Отметим дополнительно, что задания указанного типа должны быть знакомы учителям, например, по известной книге Галицкого М. Л., Мошковича М. М., Шварцбурда С. И. Углубленное изучение алгебры и математического анализа (Москва, 1982): см. задание 4 из интересной, кстати, и самой по себе контрольной работы для 10 (11) класса с углубленным изучением математики.
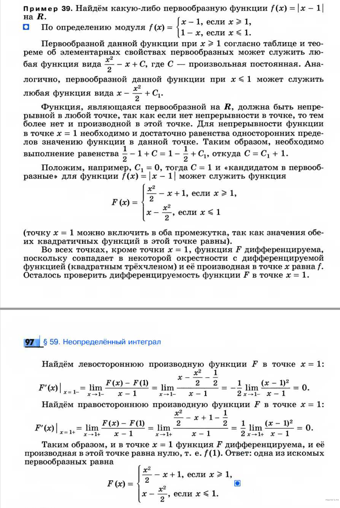
Более простая задача приводится с решением в пособии Саакяна С. М. и др. Задачи по алгебре и началам анализа для 10–11 классов: необходимо найти общий вид первообразных функции К сожалению, приведенное авторами решение (см. ниже) нельзя признать полностью удовлетворительным, поскольку в нем не проверяется дифференцируемость найденной первообразной в точке 1. Предостерегаем читателя от этой ошибки.
Из более новых работ рекомендуем обратиться к учебнику М. Я. Пратусевича и др. Алгебра и начала математического анализа, разобран полностью без упущений.

